BELAJAR K3 INDONESIA
Safety Online Learning

Mengelola Program Audit

BELAJAR K3 INDONESIA
Safety Online Learning
Definisi Audit SMK3

Bagaimana mengelola program audit sesuai dengan standar ISO 9011:2018 tentang Pedoman Audit Sistem Manajemen?


Dirangkum oleh: Faukal Hasan

Staf pengajar Belajar K3 Indonesia, Praktisi & Konsultan K3 Lingkungan

Outline

Suatu program audit harus dibuat yang dapat mencakup audit yang membahas satu atau lebih standar sistem manajemen atau persyaratan lain, yang dilakukan baik secara terpisah atau dalam kombinasi (audit gabungan).

Luasnya program audit harus didasarkan pada ukuran dan sifat auditee, serta pada sifat, fungsionalitas, kompleksitas, jenis risiko dan peluang, dan tingkat kematangan sistem manajemen untuk menjadi diaudit.

Fungsionalitas dari sistem manajemen dapat menjadi lebih rumit ketika sebagian besar fungsi penting di outsourcing kan dan dikelola di bawah kepemimpinan organisasi lain. Perhatian khusus perlu diberikan ke tempat pengambilan keputusan paling penting dan apa yang merupakan manajemen puncak sistem manajemen.

Dalam kasus beberapa lokasi/site (mis. Negara yang berbeda), atau di mana fungsi-fungsi penting di-outsourcing-kan dan dikelola di bawah kepemimpinan organisasi lain, perhatian khusus harus diberikan pada desain, perencanaan, dan validasi program audit.

Dalam kasus organisasi yang lebih kecil atau kurang kompleks, program audit dapat diskalakan dengan tepat.

Program Audit

Untuk memahami konteks auditee, program audit harus memperhitungkan auditee:

  • tujuan organisasi;
  • masalah eksternal dan internal yang relevan;
  • kebutuhan dan harapan pihak berkepentingan yang relevan;
  • persyaratan keamanan informasi dan kerahasiaan.

Pengelolaan Program Audit

Perencanaan program audit internal dan, dalam beberapa kasus program untuk mengaudit penyedia eksternal, dapat diatur untuk berkontribusi pada tujuan lain dari organisasi.

Individu yang mengelola program audit harus memastikan integritas audit dipertahankan dan tidak ada pengaruh yang tidak semestinya terhadap audit.

Prioritas audit harus diberikan untuk mengalokasikan sumber daya dan metode untuk hal-hal dalam sistem manajemen dengan risiko yang permanen yang lebih tinggi dan tingkat kinerja yang lebih rendah.

Individu yang kompeten harus ditugaskan untuk mengelola program audit.

Informasi Program Audit

Program audit harus mencakup informasi dan mengidentifikasi sumber daya untuk memungkinkan audit dilakukan secara efektif dan efisien dalam kerangka waktu yang ditentukan.

Program Audit

Informasi audit harus mencakup:

  1. tujuan untuk program audit;
  2. risiko dan peluang yang terkait dengan program audit dan tindakan untuk mengatasinya;
  3. ruang lingkup (luas, batas, lokasi) dari setiap audit dalam program audit;
  4. jadwal (jumlah / durasi / frekuensi) audit;
  5. tipe audit, seperti internal atau eksternal;
  6. kriteria audit;
  7. metode audit yang akan digunakan;
  8. kriteria untuk memilih anggota tim audit;
  9. informasi terdokumentasi yang relevan.

Beberapa informasi ini mungkin tidak tersedia sampai perencanaan audit yang lebih rinci selesai.

Implementasi program audit harus dipantau dan diukur secara berkelanjutan untuk memastikan tujuannya tercapai. Program audit harus ditinjau untuk mengidentifikasi kebutuhan untuk perubahan dan kemungkinan peluang untuk perbaikan.

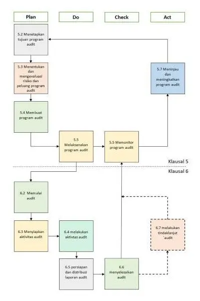
Ilustrasi proses pengelolaan program audit

Program Audit

Have a nice learning with us


Semoga bermanfaat, Copyright @BelajarK3.Com All rights reserved 2023

Bagikan halaman ini ke teman
   

More learning visit our home

Info Pelatihan